Orlando Application Profile
Purpose
To document how Orlando data is modelled for compatibility with the wider LINCS data model. This document provides patterns used in the mapping of Orlando data which correspond to the categories outlined in the LINCS Application Profile.
This document introduces class and property concepts as used in this specific context (LINCS and the Orlando dataset), and are not complete definitions. Consult CIDOC CRM v. 7.1.1 documentation for full class and property descriptions.
Acronyms
Ontology Acronyms:
- CIDOC-CRM - CIDOC Conceptual Reference Model
- OA - Web Annotation Data Model
Vocabulary and Authority Acronyms:
- AAT - Getty Art & Architecture Thesaurus
- Biography - The LINCS Biography Vocabulary
- Context - The LINCS Context Vocabulary
- Event - The LINCS Event Vocabulary
- Identity - The LINCS Identity Vocabulary
- LINCS - LINCS minted entities
- Wikidata - Wikimedia Knowledge Base
Main Classes
| Entity Type | Class | Declaration Snippet (TTL) |
| Type | crm:E55_Type | |
| Text | crm:E33_Linguistic_Object | |
| Activity | crm:E7_Activity | |
| Time-Span | crm:E52_Time-Span | |
| Place | crm:E53_Place | |
| Person | crm:E21_Person | |
| Birth | crm:E67_Birth | |
| Death | crm:E69_Death | |
| Identities | crm:E89_Propositional_Object, crm:E55_Type | |
| Role | crm:PC14_carried_out_by | |
| Group | crm:E74_Group | |
| Publication (Concept) | frbroo:F1_Work | |
| Publication (Bibliographic Record) | frbroo:F2_Expression | |
| Title | crm:E33_E41_Linguistic_Appellation | |
| Publishing | crm:E65_Creation | |
| Annotation | crm:E33_Linguistic_Object, oa:Annotation | N/A |
| Annotation Source | E73_Information_Object, oa:SpecificResource | N/A |
| Annotation Source Text Location | E73_Information_Object, oa:XPathSelector | N/A |
| Annotation Source Text | E33_Linguistic_Object, oa:TextQuoteSelector | N/A |
| Metadata Creation Method | crm:E29_Design_or_Procedure | |
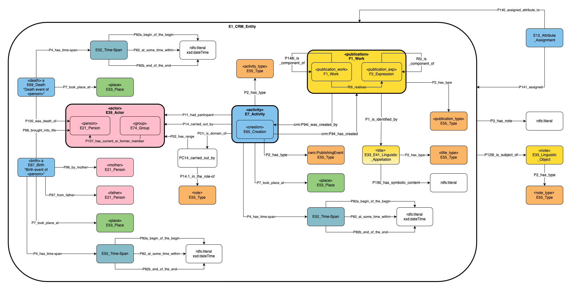
Overview Diagram
Below is an image of the application profile overview diagram. Follow this link for a zoomable, more readable version. The segments below align with the document sections.
-0cbaad3edcb227c43aa5b6bd7129d9d0.jpg)
Nodes
Basic Patterns
Types: Categorization, Classification, & Other Conceptual Groupings
All entities can be specialized, categorized, classified, or otherwise described using E55 Type.
-61f3789ac37405daf69d8848a66e8885.jpg)
| Pattern/Structure Values | Definition | This pattern declares that an entity has a type. |
| Abstraction | | |
| Content Values | Type of Value | Uniform Resource Identifier (URI) |
| Expected Value | URI from project dataset, existing linked data authority, or minted by LINCS | |
| Format/Requirements for the Value | URI, preferably dereferenceable | |
| Example Values | http://id.lincsproject.ca/cwrc#SpatialContext; http://id.lincsproject.ca/cwrc#OccupationEvent; http://id.lincsproject.ca/biography#PreferredName | |
| Case Examples | Typical Example & Abstraction | The Orlando dataset states that the name Louise May Alcott is a preferred name type. <cwrc_data:alcolo_NameEnt_Louisa_May_Alcott> → crm:P2_has_type →
<biography:PreferredName> |
| Edge Case Example & Abstraction | N/A | |
| Resource Links | Brown, S., Cummings, J., Drudge-Wilson, J., Faulkner, C., Lemak, A., Martin, K., Mo, A., Penancier, J., Simpson, J., Singh, G., Stacey, D., & Warren, R. (2020, July 14). The CWRC Ontology Specification 0.99.86. The Canadian Writing Research Collaboratory. | |
| Discussion Elements Pertaining to This Pattern | E1_CRM_Entity is not used directly; see the Main Classes table above for class types used in this dataset. | |
Pattern in TTL:
<entity> a crm:E1_CRM_Entity ;
rdfs:label "<entity>" ;
crm:P2_has_type <entity_type> .
<entity_type> a crm:E55_Type ;
rdfs:label "<entity_type>" .
Talking about Entities
Describing or Referencing an Entity
Note (Full Path)
-5433cd6156cb6eb17f28734ba2f3e654.jpg)
| Pattern/Structure Values | Definition | This pattern declares that an entity has a note. |
| Abstraction | | |
| Content Values | Type of Value | Uniform Resource Identifier (URI); literal value (text) |
| Expected Value | URI from project dataset, existing linked data authority, or minted by LINCS; literal value from project dataset | |
| Format/Requirements for the Value | URI (preferably dereferenceable); rdfs:literal | |
| Example Values | http://id.lincsproject.ca/02QjKWyfBfw; http://id.lincsproject.ca/1Ol3Pw98L3L; http://id.lincsproject.ca/1s2d38LrBvf | |
| Case Examples | Typical Example & Abstraction | The Orlando dataset states that the birth event of Louise May Alcott is the subject of a text describing Alcott’s birth. <lincs:teYVa12qEQf> → crm:P129i_is_subject_of →
<lincs:AI8523eI7an> |
| Edge Case Example & Abstraction | N/A | |
| Resource Links | N/A | |
| Discussion Elements Pertaining to The Pattern | E1_CRM_Entity is not used directly; see the Main Classes table above for class types used in this dataset. | |
Pattern in TTL:
<entity> a crm:E1_CRM_Entity ;
rdfs:label "<entity>" ;
crm:P129i_is_subject_of <note> .
<note> a crm:E33_Linguistic_Object ;
rdfs:label "<entity>: <note_type>" .
<note_type> a crm:E55_Type ;
rdfs:label "<note_type>" .
Note (Short Path)
| Pattern/Structure Values | Definition | This pattern declares that an entity has a note. |
| Abstraction | | |
| Content Values | Type of Value | Literal value (text) |
| Expected Value | Literal value from project dataset | |
| Format/Requirements for the Value | rdfs:literal | |
| Example Values | “29 November 1832: LMA was born in Germantown near Philadelphia, Pennsylvania, USA.” | |
| Case Examples | Typical Example & Abstraction | The Orlando dataset states that the birth event of Louise May Alcott has a note. <lincs:teYVa12qEQf> → crm:P3_has_note → “29 November 1832: LMA was born in Germantown near Philadelphia,
Pennsylvania, USA.” |
| Edge Case Example & Abstraction | N/A | |
| Resource Links | N/A | |
| Discussion Elements Pertaining to This Pattern | E1_CRM_Entity is not used directly; see the Main Classes table above for class types used in this dataset. When it is known, add a language tag to the rdfs:literal contents to specify the language of the text (eg. “@en” for English). In Orlando, this is a shortcut to the contents of the oa:exact property (see Annotations (Web Annotation Data Model) below for details). | |
Pattern in TTL:
<entity> a crm:E1_CRM_Entity ;
rdfs:label "<entity>" ;
crm:P3_has_note "<note>"@en .
Assertions & Attribution Assignment
This pattern is used as part of the Identities: Cultural Forms, Web Annotation, and Metadata patterns. For details on use in these specific contexts, see the relevant sections below.
| Pattern/Structure Values | Definition | This pattern declares that an entity has had an attribute associated with it. |
| Abstraction | E13_Attribute Assignment → P140_assigned_attribute_to →
crm:E1_CRM_Entity
| |
| Content Values | Type of Value | Uniform Resource Identifier (URI); literal value (text) |
| Expected Value | URI from project dataset, existing linked data authority, or minted by LINCS; literal value from project dataset | |
| Format/Requirements for the Value | URI, preferably dereferenceable; rdfs:literal | |
| Example Values | [see relevant sections below] | |
| Case Examples | Typical Example & Abstraction | [see relevant sections below] |
| Edge Case Example & Abstraction | N/A | |
| Resource Links | Brown, S., Cummings, J., Drudge-Wilson, J., Faulkner, C., Lemak, A., Martin, K., Mo, A., Penancier, J., Simpson, J., Singh, G., Stacey, D., & Warren, R. (2020, July 14). The CWRC Ontology Specification 0.99.86. The Canadian Writing Research Collaboratory. | |
| Discussion Elements Pertaining to the Pattern | To say who made the assertion, use the P14_carried_out_by pattern (see Performing below). To represent the level of certainty with which the assertion was made, use the P2_has_type pattern (see Types above). E1_CRM_Entity is not used directly; see the Main Classes table above for class types used in this dataset. | |
Pattern in TTL:
<assertion_activity> a crm:E13_Attribute_Assignment ;
rdfs:label "Attribute assignment for <entity>" ;
crm:P140_assigned_attribute_to <entity> ;
crm:P141_assigned <assigned> .
<entity> a crm:E1_CRM_Entity ;
rdfs:label "<entity>" .
<assertion> a crm:E1_CRM_Entity ;
rdfs:label "<thing_asserted>" .
Activities
Time-Spans of Activities
-967e4d47de06951bee134c911f15e745.jpg)
Pattern in TTL:
<activity> a crm:E7_Activity ;
rdfs:label "<activity>" ;
crm:P4_has_time-span <activity_dateTime> .
<activity_dateTime> a crm:E52_Time-Span ;
crm:P82_at_some_time_within "<activity_dateTime>" ;
crm:P82a_begin_of_the_begin
"<activityt_dateTime>"^^xsd:dateTime ;
crm:P82b_end_of_the_end
"<activity_dateTime>"^^xsd:dateTime .
Locations of Activities
-4d94b7caca8cde9367098838c63b2407.jpg)
| Pattern/Structure Values | Definition | This pattern declares that an event occurred in a place. |
| Abstraction | | |
| Content Values | Type of Value | Uniform Resource Identifier (URI) |
| Expected Value | URI from project dataset, existing linked data authority, or minted by LINCS | |
| Format/Requirements for the Value | URI, preferably dereferenceable | |
| Example Values | https://www.geonames.org/6252001/; wikidata:Q1460; lincs:y0cAxtVpahj | |
| Case Examples | Typical Example & Abstraction | The Orlando dataset states that the publishing of Voices of Power took place at Liege, Belgium. <lincs3TFVpj54oVL> → P7_took_place_at →
<geonames:2792413> |
| Edge Case Example & Abstraction | N/A | |
| Resource Links | GeoNames Geographical Database. https://www.geonames.org/ The Wikimedia Foundation. (2021). Wikidata. | |
| Discussion Elements Pertaining to This Pattern | When using E7_Activity and not a more specific subclass, use at least one (1) E55_Type on each activity specifying what it is. | |
Pattern in TTL:
<activity> a crm:E7_Activity ;
rdfs:label "<activity>" ;
crm:P7_took_place_at <place> .
<place> a crm:E53_Place ;
rdfs:label "<place>" .
Participating in Activities
Participating
-7324b6184ef0ad92e7f0eea6e28ffad5.jpg)
| Pattern/Structure Values | Definition | This pattern declares that an actor participated in an event. |
| Abstraction | | |
| Content Values | Type of Value | Uniform Resource Identifier (URI) |
| Expected Value | URI from project dataset, existing linked data authority, or minted by LINCS | |
| Format/Requirements for the Value | URI, preferably dereferenceable | |
| Example Values | cwrc_data:a6fa3ada-6b16-49a6-a3f7-87b8329c219f ; cwrc_data:4b50a9e6-38c1-4a3c-a16a-fe14a00d0038 ; cwrc_data:a4a2b943-dc0b-4495-96ab-a06c1c975351 | |
| Case Examples | Typical Example & Abstraction | N/A |
| Edge Case Example & Abstraction | N/A | |
| Resource Links | N/A | |
| Discussion Elements Pertaining to This Pattern | crm:E39_Actor should be implemented through one of its subclasses: crm:E21_Person when it is one (1) person, and crm:E74_Group when it is more than one. When using E7_Activity and not a more specific subclass, use at least one (1) E55_Type on each activity specifying what it is. | |
Pattern in TTL:
<activity> a crm:E7_Activity ;
rdfs:label "<activity>" ;
crm:P11_had_participant <actor> .
<actor> a crm:E39_Actor ;
rdfs:label "<actor>" .
Performing
-950d52cb8b13330a845a90f582a8bd34.jpg)
| Pattern/Structure Values | Definition | This pattern declares that an actor performed an activity. |
| Abstraction | | |
| Content Values | Type of Value | Uniform Resource Identifier (URI) |
| Expected Value | URI from project dataset, existing linked data authority, or minted by LINCS | |
| Format/Requirements for the Value | URI, preferably dereferenceable | |
| Example Values | cwrc_data:a6fa3ada-6b16-49a6-a3f7-87b8329c219f ; cwrc_data:4b50a9e6-38c1-4a3c-a16a-fe14a00d0038 ; cwrc_data:a4a2b943-dc0b-4495-96ab-a06c1c975351 | |
| Case Examples | Typical Example & Abstraction | N/A |
| Edge Case Example & Abstraction | When a person acts according to a certain role, such as an author or publisher in the creation of a book, the PC14 pattern is used to represent this. See Roles below. | |
| Resource Links | N/A | |
| Discussion Elements Pertaining to This Pattern | When using E7_Activity and not a more specific subclass, use at least one (1) E55_Type on each activity specifying what it is. crm:E39_Actor should be implemented through one of its subclasses: crm:E21_Person when it is one (1) person, and crm:E74_Group when it is more than one. | |
Pattern in TTL:
<activity> a crm:E7_Activity ;
rdfs:label "<activity>" ;
crm:P14_carried_out_by <actor> .
<actor> a crm:E39_Actor ;
rdfs:label "<actor>" .
Roles
-74e1c45a4491f2467f4b7f8e1f77a0be.jpg)
| Pattern/Structure Values | Definition | This pattern declares that an actor performed an activity by taking on a specific role. |
| Abstraction | crm:E7_Activity → crm:P01i_is_domain_of →
crm:PC14_carried_out_by
| |
| Content Values | Type of Value | Uniform Resource Identifier (URI); literal value (text) |
| Expected Value | URI from project dataset, existing linked data authority, or minted by LINCS; literal value from project dataset | |
| Format/Requirements for the Value | URI, preferably dereferenceable; rdfs:literal | |
| Example Values | cwrc_data:O_Cuillean%27in_Cormac_author; lincs:3ubdJAx0KfY | |
| Case Examples | Typical Example & Abstraction | The Orlando dataset states that Cormac Ó Cuillean participated in the creation of Odes to the Future: Offered to Pearse Hutchinson in the role of author. <lincs:AgPQGg0TBx6> → crm:P01i_is_domain_of →
<cwrc_data:O_Cuillean%27in_Cormac_author>
|
| Edge Case Example & Abstraction | N/A | |
| Resource Links | N/A | |
| Discussion Elements Pertaining to This Pattern | When using E7_Activity and not a more specific subclass, use at least one (1) E55_Type on each activity specifying what it is. crm:E39_Actor should be implemented through one of its subclasses: crm:E21_Person when it is one (1) person, and crm:E74_Group when it is more than one. | |
Pattern in TTL:
<activity> a crm:E7_Activity ;
rdfs:label "<activity>" ;
crm:P01i_is_domain_of <reified_P14> .
<reified_P14> a crm:PC14_carried_out ;
rdfs:label "<actor> in the role of <role>" ;
crm:P02_has_range <actor> ;
crm:P14.1_in_the_role_of <role> .
<actor> a crm:E39_Actor ;
rdfs:label "<actor>" .
<role> a crm:E55:Type ;
rdfs:label "<role>" .
People & Organizations
Persons
Birth
A birth date adds temporal information to the birth event. For birthdate, see the Time-Spans of Activities section of the Basic Patterns Application Profile. A birth place adds location information to the birth event. For birthplace, see the Location of Activities section of the Basic Patterns Application Profile.
-dff27796713f5b51576c4dda73bf8b72.jpg)
| Pattern/Structure Values | Definition | This pattern declares that a person was born. |
| Abstraction | | |
| Content Values | Type of Value | Uniform Resource Identifier (URI) |
| Expected Value | URI from project dataset, existing linked data authority, or minted by LINCS | |
| Format/Requirements for the Value | URI (preferably dereferenceable) | |
| Example Values | lincs:g9FriCjoHb9; lincs:GhXZP4JBxHp; lincs:GYXvb0N9FQE | |
| Case Examples | Typical Example & Abstraction | The Orlando dataset states that Rosamund Marriort Watson was born. lincs:kwgNbE4T0lz → crm:P98_brought_into_life →
cwrc_data:9e381429-5019-48dd-88fd-79e8b3f4825f |
| Edge Case Example & Abstraction | N/A | |
| Resource Links | N/A | |
| Discussion Elements Pertaining to This Pattern | N/A | |
| Projects Following This Pattern | Orlando | |
Pattern in TTL:
<birth> a crm:E67_Birth ;
rdfs:label "Birth event of <person>" ;
crm:P98_brought_into_life <person> .
<person> a crm:E21_Person ;
rdfs:label "<person>" .
Mother
-0f6cf7709b9fa8411b0aa74a3715dd0b.jpg)
| Pattern/Structure Values | Definition | This pattern declares that a person is the mother of the person born in the birth event. |
| Abstraction | | |
| Content Values | Type of Value | Uniform Resource Identifier (URI) |
| Expected Value | URI from project dataset, existing linked data authority, or minted by LINCS | |
| Format/Requirements for the Value | URI (preferably dereferenceable) | |
| Example Values | cwrc_data:cfea70a8-022b-4f74-9cc9-e25b60e95e56 | |
| Case Examples | Typical Example & Abstraction | The Orlando dataset states that Sylvia Ball is Rosamund Marriott Watson’s mother. cwrc_data:9e381429-5019-48dd-88fd-79e8b3f4825f → crm:P98i_was_born →
crm:E67_Birth → crm:P96_by_mother →
cwrc_data:cfea70a8-022b-4f74-9cc9-e25b60e95e56 |
| Edge Case Example & Abstraction | N/A | |
| Resource Links | N/A | |
| Discussion Elements Pertaining to This Pattern | N/A | |
Pattern in TTL:
<person> a crm:E21_Person ;
rdfs:label "<person>" ;
crm:P98i_was_born <birth> .
<birth> a crm:E67_Birth ;
rdfs:label "birth event of <person>" ;
crm:P96_by_mother <mother> .
<mother> a crm:E21_Person ;
rdfs:label "<mother>" .
Father
-c79f15f526b8982305a225cd01667fa4.jpg)
| Pattern/Structure Values | Definition | This pattern declares that a person is the father of the person born in the birth event. |
| Abstraction | | |
| Content Values | Type of Value | Uniform Resource Identifier (URI) |
| Expected Value | URI from project dataset, existing linked data authority, or minted by LINCS | |
| Format/Requirements for the Value | URI (preferably dereferenceable) | |
| Example Values | cwrc_data:9066fe2d-8bf3-4db6-a75c-59d5cd74fb0d | |
| Case Examples | Typical Example & Abstraction | The Orlando dataset states that Benjamin Williams Ball is Rosamund Marriott Watson’s mother. cwrc_data:9e381429-5019-48dd-88fd-79e8b3f4825f → crm:P98i_was_born →
crm:E67_Birth → crm:P97_from_father →
cwrc_data:9066fe2d-8bf3-4db6-a75c-59d5cd74fb0d |
| Edge Case Example & Abstraction | N/A | |
| Resource Links | N/A | |
| Discussion Elements Pertaining to This Pattern | N/A | |
Pattern in TTL:
<person> a crm:E21_Person ;
rdfs:label "<person>" ;
crm:P98i_was_born <birth> .
<birth> a crm:E67_Birth ;
rdfs:label "birth event of <person>" ;
crm:P97_from_father <father> .
<father> a crm:E21_Person ;
rdfs:label "<father>" .
Death
A death date adds temporal information to the death event. For deathdate, see the Time-Spans of Activities section of the Basic Patterns Application Profile. A death place adds location information to the death event. For deathplace, see the Location of Activities section of the Basic Patterns Application Profile.
-dd16284cc533b6ef5086f2eb91a02b86.jpg)
| Pattern/Structure Values | Definition | This pattern declares that a person died. |
| Abstraction | | |
| Content Values | Type of Value | Uniform Resource Identifier (URI) |
| Expected Value | URI from project dataset, existing linked data authority, or minted by LINCS | |
| Format/Requirements for the Value | URI (preferably dereferenceable) | |
| Example Values | data:alcolo_DeathEvent_0 | |
| Case Examples | Typical Example & Abstraction | The Orlando dataset states that Louisa May Alcott died. data:alcolo_DeathEvent_0 → crm:P100_was_death_of →
data:Alcott_Louisa_May |
| Edge Case Example & Abstraction | N/A | |
| Resource Links | N/A | |
| Discussion Elements Pertaining to This Pattern | N/A | |
Pattern in TTL:
<death> a crm:E69_Death ;
rdfs:label "death event of <person>" ;
crm:P100_was_death_of <person> .
<person> a crm:E21_Person ;
rdfs:label "<person>" .
Cause of Death
-c673b7b9fad799aa886ff243dbfe55e9.jpg)
| Pattern/Structure Values | Definition | This pattern declares that a person died because of or in connection to a relevant factor. |
| Abstraction | crm:E21_Person → crm:P100i_died_in → crm:E69_Death
| |
| Content Values | Type of Value | Uniform Resource Identifier (URI) |
| Expected Value | URI from project dataset, existing linked data authority, or minted by LINCS | |
| Format/Requirements for the Value | URI (preferably dereferenceable) | |
| Example Values | http://id.lincsproject.ca/ii#Cancer; http://id.lincsproject.ca/ii#Poisoning | |
| Case Examples | Typical Example & Abstraction | The Orlando dataset states that Jennifer Dawson died of cancer. data:Dawson_Jennifer → crm:P100i_died_in → crm:E69_Death
|
| Edge Case Example & Abstraction | N/A | |
| Resource Links | Brown, S., Cummings, J., Drudge-Wilson, J., Faulkner, C., Lemak, A., Martin, K., Mo, A., Penancier, J., Simpson, J., Singh, G., Stacey, D., & Warren, R. (2020, July 14). The CWRC Ontology Specification 0.99.86. The Canadian Writing Research Collaboratory. | |
| Discussion Elements Pertaining to This Pattern | The attribute assignment pattern connected to the death event often references the CWRC Injury & Illness (ii:) Vocabulary. | |
<person> a crm:E21_Person ;
rdfs:label "<person>" ;
crm:P100i_died_in <death> .
<death> a crm:E69_Death ;
rdfs:label "death event of <person>" ;
crm:P140i_was_attributed_by <attribution> .
<attribution> a crm:E13_Attribute_Assignment ;
rdfs:label "cause of death event of <person>" ;
crm:P141_assigned <cause> .
<cause> a crm:E55_Type ;
rdfs:label "<cause>" .
Identities (Cultural Forms)
-b202b42d7a314e58a48b38f4bef3902b.jpg)
| Pattern/Structure Values | Definition | This pattern declares that a person has had an attribute about their identity associated with them. |
| Abstraction | crm:E21_Person → crm:P140i_was_attributed_by →
crm:E13_Attribute_Assignment
crm:E89_Propositional_Object, crm identity:CulturalFormLabel | |
| Content Values | Type of Value | Uniform Resource Identifier (URI) |
| Expected Value | URI from project dataset, existing linked data authority, or minted by LINCS; likely CWRC Cultural Forms vocabulary | |
| Format/Requirements for the Value | URI (preferably dereferenceable) | |
| Example Values | <https://id.lincsproject.ca/cwrc#woman> | |
| Case Examples | Typical Example & Abstraction | The Orlando dataset states that Rosamund Marriort Watson was attributed with having a gender of woman. cwrc_data:9e381429-5019-48dd-88fd-79e8b3f4825f →
crm:P140i_was_attributed_by → crm:E13_Attribute_Assignment
|
| Edge Case Example & Abstraction | N/A | |
| Resource Links | Brown, S., Cummings, J., Drudge-Wilson, J., Faulkner, C., Lemak, A., Martin, K., Mo, A., Penancier, J., Simpson, J., Singh, G., Stacey, D., & Warren, R. (2020, July 14). The CWRC Ontology Specification 0.99.86. The Canadian Writing Research Collaboratory. | |
| Discussion Elements Pertaining to This Pattern | N/A | |
Pattern in TTL:
<person> a crm:E21_Person ;
rdfs:label "<person>" ;
crm:P140i_was_attributed_by <identity_assignment> .
<identity_assignment> a crm:E13_Attribute_Assignment ;
rdfs:label "<person> - Cultural Form Context - Assigning" ;
crm:P2_has_type <context:CulturalFormContext> ;
crm:P141_assigned <identity_assertion> .
<context:CulturalFormContext> a crm:E55_Type ;
rdfs:label "cultural form context" .
<identity_assertion> a crm:E7_Activity ;
rdfs:label "<person> - Cultural Form Label - Connecting" ;
crm:P2_has_type <event:CulturalFormEvent> ;
crm:P16_used_specific_object <identity:CulturalFormLabel> .
<event:CulturalFormEvent> a crm:E55_Type ;
rdfs:label "cultural form event" .
<identity:CulturalFormLabel> a crm:E89_Propositional_Object ;
rdfs:label "cultural form label" .
Groups
Group Membership
-11dbf46cc71c68f236f152a85aceec1a.jpg)
| Pattern/Structure Values | Definition | This pattern declares that a person is a member of a group. |
| Abstraction | | |
| Content Values | Type of Value | Uniform Resource Identifier (URI) |
| Expected Value | URI from project dataset, existing linked data authority, or minted by LINCS | |
| Format/Requirements for the Value | URI (preferably dereferenceable) | |
| Example Values | cwrc_data:e6190424-7cd1-4e1b-87c8-d19553cbc699 ; cwrc_data:13ad5e43-96b3-4dda-99d0-b04894f65e40 ; cwrc_data:d671ff1a-87af-485c-b0f2-fda90ee8260a | |
| Case Examples | Typical Example & Abstraction | The Orlando dataset states that the Independent Labour Party had many members, including Mary Agnes Hamilton. <cwrc_data:e6190424-7cd1-4e1b-87c8-d19553cbc699> →
crm:P107_has_current_or_former_member →
<cwrc_data:0a0e3a29-1535-4328-bbfb-9d43a87e81ed> |
| Edge Case Example & Abstraction | N/A | |
| Resource Links | N/A | |
| Discussion Elements Pertaining to This Pattern | Married couples and other concepts of family are regarded as particular examples of E74 Group. | |
Pattern in TTL:
<group> a crm:E74_Group ;
rdfs:label "<group>" ;
crm:P107_has_current_or_former_member <person> .
<person> a crm:E21_Person ;
rdfs:label "<person>" .
Bibliographic Records (FRBRoo)
Identifiers
Titles
-0a2cfdd83ebc405211d4ba49f1fd164a.jpg)
Pattern in TTL:
<publication> a frbroo:F1_Work ;
rdfs:label "<publication>" ;
crm:P1_is_identified_by <title> .
<title> a crm:E33_E41_Linguistic_Appellation ;
rdfs:label "<title>" ;
crm:P2_has_type <type> ;
crm:P190_has_symbolic_content "<title>" .
<type> a crm:E55_Type ;
rdfs:label "<type>" .
Creation (Publishing)
A publishing date adds temporal information to the publishing event. For publishing date, see the Time-Spans of Activities section of the Basic Patterns Application Profile. A publishing place adds location information to the publishing event. For publishing place, see the Location of Activities section of the Basic Patterns Application Profile.
For information about how to say that an actor was involved in or carried out an activity, see the Participating in Activities section of the Basic Patterns Application Profile. Publication is a specific type of Creation event identified through the use of the E55_Type <cwrc:PublishingEvent>.
-a75a092ff1a93c5f2d3b5f52c09e1533.jpg)
Pattern in TTL:
<publication> a frbroo:F1_Work ;
rdfs:label "<publication>" ;
crm:P94i_was_created_by <publishing_event> .
<publishing_event> a crm:E65_Creation ;
rdfs:label "Creation event of <object>" ;
crm:P2_has_type event:PublishingEvent .
event:PublishingEvent a crm:E55_Type ;
rdfs:label "publishing event" .
Groups, Part-Whole Relationships
Works & Expressions
-a87e09ad0690f7b2103d4043bfbad664.jpg)
| Pattern/Structure Values | Definition | This pattern declares that an expression is a realization of a work. |
| Abstraction | | |
| Content Values | Type of Value | Uniform Resource Identifier (URI) |
| Expected Value | URI from project dataset, existing linked data authority, or minted by LINCS | |
| Format/Requirements for the Value | URI (preferably dereferenceable) | |
| Example Values | orlando:000de501-8674-463a-801c-d45a39c49fa6 | |
| Case Examples | Typical Example & Abstraction | The Orlando dataset states that the publication (expression) of Fitz-Edward; or, The Cambrians realises the work that is Fitz-Edward; or, The Cambrians. <cwrc_data:000de501-8674-463a-801c-d45a39c49fa6_instance> →
frbroo:R3i_realises →
<orlando:000de501-8674-463a-801c-d45a39c49fa6> |
| Edge Case Example & Abstraction | N/A | |
| Resource Links | N/A | |
| Discussion Elements Pertaining to This Pattern | N/A | |
Pattern in TTL:
<publication> a frbroo:F2_Expression ;
rdfs:label "<publication>" ;
frbroo:R3i_realises <work> .
<work> a frbroo:F1_Work ;
rdfs:label "<work>" .
Parts of a Series
-09891a2ad325f350cff3c66e7751db9c.jpg)
| Pattern/Structure Values | Definition | This pattern declares that a series of works includes individual parts. |
| Abstraction | frbroo:F1_Work → crm:P148i_is_component_of →
frbroo:F1_Work frbroo:F1_Work → crm:P148_has_component →
frbroo:F1_Work | |
| Content Values | Type of Value | Uniform Resource Identifier (URI) |
| Expected Value | URI from project dataset, existing linked data authority, or minted by LINCS | |
| Format/Requirements for the Value | URI (preferably dereferenceable) | |
| Example Values | orlando:0168a7dd-6aa1-4f34-b4a1-61741307fa6c; orlando:c1a14bd3-cb9a-4414-b9d5-44a7347524ec cwrc_data:0168a7dd-6aa1-4f34-b4a1-61741307fa6c_series_0; cwrc_data:c1a14bd3-cb9a-4414-b9d5-44a7347524ec_host_0 | |
| Case Examples | Typical Example & Abstraction | The Orlando dataset states that Ladies Almanack is part of the series The Cutting Edge: Lesbian Life and Literature. <orlando:0168a7dd-6aa1-4f34-b4a1-61741307fa6c>
crm:P148i_is_component_of <cwrc_data:0168a7dd-6aa1-4f34-b4a1-61741307fa6c_series_0> |
| Edge Case Example & Abstraction | N/A | |
| Resource Links | N/A | |
| Discussion Elements Pertaining to This Pattern | This pattern is used in both directions in the Orlando dataset. | |
Pattern in TTL:
<publication> a frbroo:F1_Work ;
rdfs:label "<publication>" ;
crm:P148i_is_component_of <publication_series> .
<publication_series> a frbroo:F1_Work ;
rdfs:label "<publication_series>" ;
crm:P148_has_component <publication> .
Constituent Parts
-2271b7428369491281a8cc8cb88c1c25.jpg)
| Pattern/Structure Values | Definition | This pattern declares that publications include individual parts. |
| Abstraction | frbroo:F2_Expression → frbroo:R5i_is_component_of →
frbroo:F2_Expression frbroo:F2_Expression → frbroo:R5_has_component →
frbroo:F2_Expression | |
| Content Values | Type of Value | Uniform Resource Identifier (URI) |
| Expected Value | URI from project dataset, existing linked data authority, or minted by LINCS | |
| Format/Requirements for the Value | URI (preferably dereferenceable) | |
| Example Values | ||
| Case Examples | Typical Example & Abstraction | The Orlando dataset states that: <> frbroo:R5i_is_component_of <> |
| Edge Case Example & Abstraction | N/A | |
| Resource Links | N/A | |
| Discussion Elements Pertaining to This Pattern | This pattern is used in both directions in the Orlando dataset. | |
Pattern in TTL:
<publication> a frbroo:F2_Expression ;
rdfs:label "<publication>" ;
frbroo:R5i_is_component_of <publication_whole> .
<publication_whole> a frbroo:F2_Expression ;
rdfs:label "<publication>" ;
frbroo:R5_has_component <publication> .
Sources & Metadata
LINCS uses the Web Annotation Data Model to support the representation of sources of assertions. This involves aligning the Web Annotation Data Model with CIDOC CRM; this has been done through an object-centric alignment which declares that an Annotation is the text object that is produced by the act of annotating, and thus can also be classed as a crm:E33_Linguistic_Object. For more on this, see the LINCS Web Annotation Model Use document.
This pattern area can be broken down into three parts:
- The connection between the entity and the assertion
- Describing the source of the assertion
- Identifying the specific resource and text quote used for the assertion
-bd768952a29dbc136476e313e5c5e28b.jpg)
Annotations (Web Annotation Data Model)
Connection Between the Entity & the Assertion
-4473401b1a1e8e67238bcd0c0c96600e.jpg)
| Pattern/Structure Values | Definition | This pattern declares that an attribute that is made about an entity is the subject of an annotation. |
| Abstraction | crm:E1_CRM_Entity → crm:P140i_was_attributed_by →
E13_Attribute_Assignment
| |
| Content Values | Type of Value | Uniform Resource Identifier (URI) |
| Expected Value | URI from project dataset, existing linked data authority, or minted by LINCS | |
| Format/Requirements for the Value | URI (preferably dereferenceable) | |
| Example Values | lincs:cCCGa6IkVuU | |
| Case Examples | Typical Example & Abstraction | The Orlando dataset states that Rosamund Marriort Watson was identified in an annotation of a text which attributed her with having a gender of woman. cwrc_data:9e381429-5019-48dd-88fd-79e8b3f4825f →
crm:P140i_was_attributed_by → crm:E13_Attribute_Assignment
|
| Edge Case Example & Abstraction | N/A | |
| Resource Links | N/A | |
| Discussion Elements Pertaining to This Pattern | N/A | |
Pattern in TTL:
<entity> a crm:E1_CRM_Entity ;
rdfs:label "<entity>" ;
crm:P140i_was_attributed_by <attribute_assignment> .
<attribute_assignment> a crm:E13_Attribute_Assignment ;
rdfs:label "<attribute_assignment>" ;
crm:P129i_is_subject_of <annotation> .
<annotation> a crm:E33_Linguistic_Object, oa:Annotation ;
rdfs:label "<annotation>" ;
crm:P67_refers_to <entity> ;
oa:hasBody <entity> .
Describing the Source of the Assertion
-7db6823fbc04608744a7e9d86ec5916a.jpg)
| Pattern/Structure Values | Definition | This pattern declares that an annotation is made from a source. |
| Abstraction | crm:E33_Linguistic_Object, oa:Annotation → oa:hasTarget →
crm:E73_Information_Object, oa:Specific Resource
| |
| Content Values | Type of Value | Uniform Resource Identifier (URI) |
| Expected Value | URI from project dataset, existing linked data authority, or minted by LINCS | |
| Format/Requirements for the Value | URI (preferably dereferenceable) | |
| Example Values | lincs:7wNnMYeWw3l; lincs:ufFzkYoOJNM; <https://orlando.cambridge.org/profiles/alcolo#alcolo-chapter-birthandbackground> | |
| Case Examples | Typical Example & Abstraction | The Orlando dataset states that the annotation connected to Rosamund Marriort Watson being attributed with having a gender of woman was made from a source. lincs:cCCGa6IkVuU → oa:hasTarget → lincs:7wNnMYeWw3l
|
| Edge Case Example & Abstraction | N/A | |
| Resource Links | N/A | |
| Discussion Elements Pertaining to This Pattern | N/A | |
Pattern in TTL:
<annotation> a crm:E33_Linguistic_Object, oa:Annotation ;
rdfs:label "<annotation>" ;
oa:hasTarget <source> .
<source> a crm:E73_Information_Object, oa:SpecificResource ;
rdfs:label "<source>" ;
oa:hasSource <digital> ;
oa:hasSelector <source_detail> .
<digital> a crmdig:D1_Digital_Object ;
rdfs:label "<digital>" .
<source_detail> a crm:E73_Information_Object, oa:XPathSelector ;
rdfs:label "<source_detail>" .
Identifying the Specific Resource & Text Quote used for the Assertion
-055de0f8e8312bb447372e461443a772.jpg)
| Pattern/Structure Values | Definition | This pattern declares that an annotation source includes a specific quote of text. |
| Abstraction | crm:E73_Information_Object, oa:XPathSelector → oa:refinedBy →
crm:E33_Linguistic_Object, oa:TextQuoteSelector
| |
| Content Values | Type of Value | Uniform Resource Identifier (URI); literal value (text) |
| Expected Value | URI from project dataset, existing linked data authority, or minted by LINCS; literal value from project dataset | |
| Format/Requirements for the Value | URI (preferably dereferenceable); rdfs:literal | |
| Example Values | lincs:mgAMtF4hV10; “LMA was raised in a household of middle-class, presumably white, AmericanTranscendentalist thinkers whose philosophies often precluded financial solvency for the Alcott family. Her childhood poverty fuelled her adult writing and earning. The Trancendentalists stand accused by a recent commentator of smug sexism and narrow mindededness.” | |
| Case Examples | Typical Example & Abstraction | The Orlando dataset states that the source of the annotation connected to Rosamund Marriort Watson being attributed with having a gender of woman includes a specific quote of text. lincs:ufFzkYoOJNM → oa:refinedBy → lincs:mgAMtF4hV10
|
| Edge Case Example & Abstraction | N/A | |
| Resource Links | N/A | |
| Discussion Elements Pertaining to This Pattern | N/A | |
Pattern in TTL:
<source_detail> a crm:E73_Information_Object, oa:XPathSelector ;
rdfs:label "<source_detail>" ;
oa:refinedBy <source_quote> .
<source_quote> a crm:E33_Linguistic_Object, oa:TextQuoteSelector ;
rdfs:label "<source_quote>" ;
oa:exact "<quote_text>" .
Metadata
-34251305fe6547bb2a3639716d6e4704.jpg)
| Pattern/Structure Values | Definition | This pattern declares that a data object has metadata. |
| Abstraction | crm:E1_CRM_Entity → crm:P140i_was_attributed_by →
crm:E13_Attribute_Assignment
| |
| Content Values | Type of Value | Uniform Resource Identifier (URI); literal value (text) |
| Expected Value | URI from project dataset, existing linked data authority, or minted by LINCS; literal value from project dataset | |
| Format/Requirements for the Value | URI (preferably dereferenceable); rdfs:literal | |
| Example Values | lincs:z7kKbF0M7cw ; lincs:N1FNysIIgo0 ; lincs:N4WJ9JQu7q6 | |
| Case Examples | Typical Example & Abstraction | The Orlando dataset states that the administrative metadata of the creation of the MODS record for Hopes and Fears was made using the generation process of the MODS Record of Orlando bibliographic records. <lincs:MXtpaxIkxG7> → crm:P140i_was_attributed_by
→ crm:E13_Attribute_Assignment
|
| Edge Case Example & Abstraction | N/A | |
| Resource Links | N/A | |
| Discussion Elements Pertaining to This Pattern | N/A | |
Pattern in TTL:
<entity> a crm:E1_CRM_Entity ;
rdfs:label <entity> ;
crm:P140i_was_attributed_by <admin_metadata_ref> .
<admin_metadata_ref> a crm:E13_Attribute_Assignment ;
rdfs:label "<admin_metadata_ref>" ;
crm:P33_used_specific_technique <process> .
<process> a crm:E29_Design_or_Procedure ;
rdfs:label "<process>" ;
crm:P2_has_type <process_type> ;
rdfs:comment "<process_description>" .
<process_type> a crm:E55_Type ;
rdfs:label "<process_type>" .