Créer des opportunités - Travailler à distance avec les collections d'art canadien
-a7a6e724893ddb4155c39f2dbe9d847e.jpg)
À l'été 2020, j'ai été embauchée comme assistante de recherche à la Bachinski/Chu Print Study Collection de l'Université de Guelph. Initialement, mon travail impliquait le soin et l'entretien des objets de la collection avec quelques autres tâches assignées. Bien sûr, l'arrivée de la pandémie de COVID-19 a signifié que j'ai passé tout l'été à ne pas travailler avec les objets eux-mêmes, mais plutôt à faire des recherches approfondies depuis chez moi, en utilisant toutes les sources en ligne que j'ai pu trouver. Cela s'est avéré difficile car, bien que la collection regorge d'objets de différentes dates et créateurs, elle est en grande partie composée d'œuvres de graveurs canadiens du milieu à la fin du XXe siècle qui ont une présence en ligne limitée...
Afin de contourner le manque de matériel en ligne, je me suis retrouvé à demander d'anciens catalogues aux bibliothèques et à contacter d'autres institutions pour plus d'informations. Les [documents nationaux] en ligne (https://app.pch.gc.ca/application/aac-aic/description-about.app?lang=fr&) et les fonds m'ont donné un aperçu de la vie et du travail des artistes que j'étudiais, mais pour la plupart, je me suis retrouvé à regarder des entrées de catalogue similaires révélant un peu plus qu'un titre, un artiste et une date de production. Malgré tous mes efforts, les informations étaient lentes à trouver et d'une utilité limitée car, comme moi, de nombreuses personnes travaillaient également à distance, coupées des objets que nous étudions. Bien que j'aie fait des progrès (aidé en grande partie par la Base de données sur l'art canadien du CCCA) de Concordia, je me sentais frustré par le manque d'organisation et infrastructure en ligne interconnectée pour l'art canadien contemporain.
Avancez jusqu'à l'été 2021 lorsque la pandémie de COVID-19 continue de régner sur nos vies et que je travaille à nouveau à distance avec une collection d'art académique - mais cette fois, je ne suis pas gêné par mon emplacement. Cet été, je travaille avec le projet LINCS pour créerDonnées ouvertes liées (LOD) à partir de catalogues en ligne (comme celui détenu par [l'Université de la Saskatchewan](https://saskcollections.org/kenderdine /)) afin que les chercheurs (comme moi) puissent trouver et établir des liens significatifs. J'entends l'été 2020 Sarah crier de joie alors que je m'émerveille devant les perspectives.
Comme je l'ai découvert, la création de LOD est une grande entreprise qui implique une compréhension du ontologies, autorités, et vocabulaires, et beaucoup de processus manuels et de patience. Le résultat est un référentiel open source de Données liées (LD) que les chercheurs peuvent exploiter pour les relations et la sérendipité. Le potentiel de Digital Humanities (DH) chercheurs est formidable et est directement corrélé à la profondeur des données incluses et au temps nécessaire pour les relier. Le véritable défi pour les humanistes numériques intéressés par la recherche d'artistes canadiens est l'absence d'une présence en ligne adaptée à la création de LOD. De nombreux artistes du milieu à la fin du XXe siècle et leurs œuvres peuvent être trouvés en ligne dans une variété de galeries privées, tandis que les artistes en activité ont tendance à concentrer leur énergie sur la promotion de leur travail via des sites Web professionnels. Ce ne sont pas des sources d'informations stables qui peuvent être utilisées pour LOD car le commerce, même dans le monde de l'art, est une porte tournante et bon nombre de ces pages Web et sites changeront et disparaîtront avec le temps.
Ce qui est nécessaire pour faire de LOD pour l'art canadien, c'est un ensemble perpétuel d'informations sur lesquelles on peut compter pour résister à l'épreuve du temps. Uniform Resource Identifiers (URI) sont un exemple de ce type de source cohérente. Un URI est une sorte d'identifiant en ligne unique pour une entité ou un concept spécifique. Il existe quelques collections d'URI en ligne, notamment Wikidata, le Fichier d'autorité international virtuel (VIAF), et les [vocabulaires du Getty Research Institute](https://www.getty.edu/research/ outils/vocabulaires/index.html). Les URI ne sont pas difficiles à mint – en fait, j'ai créé mon propre URI cet été – mais ils obligent les organisations à prendre l'initiative délibérée de lier leurs données. Le manque d'URI pour les artistes canadiens est révélateur. Alors que RCIP (le Réseau canadien d'information sur le patrimoine) [a commencé à explorer LOD en 2016](https://app.pch.gc. ca/sgc-cms/nouvelles-news/anglais-english/?p=10182), de nombreuses institutions canadiennes n'ont pas encore saisi les possibilités de relier leurs données. Il est intéressant et peut-être pas du tout surprenant que les données avec lesquelles j'ai travaillé cet été proviennent de collections universitaires où l'accent est principalement mis sur la recherche et l'apprentissage plutôt que sur le tourisme et la vente de billets. Le milieu universitaire embrasse la curiosité et l'expérimentation, et ma présence sur le projet LINCS est démonstrative de la façon dont LOD est déjà intégré dans la pratique de la création de possibilités nouvelles et passionnantes pour la recherche.
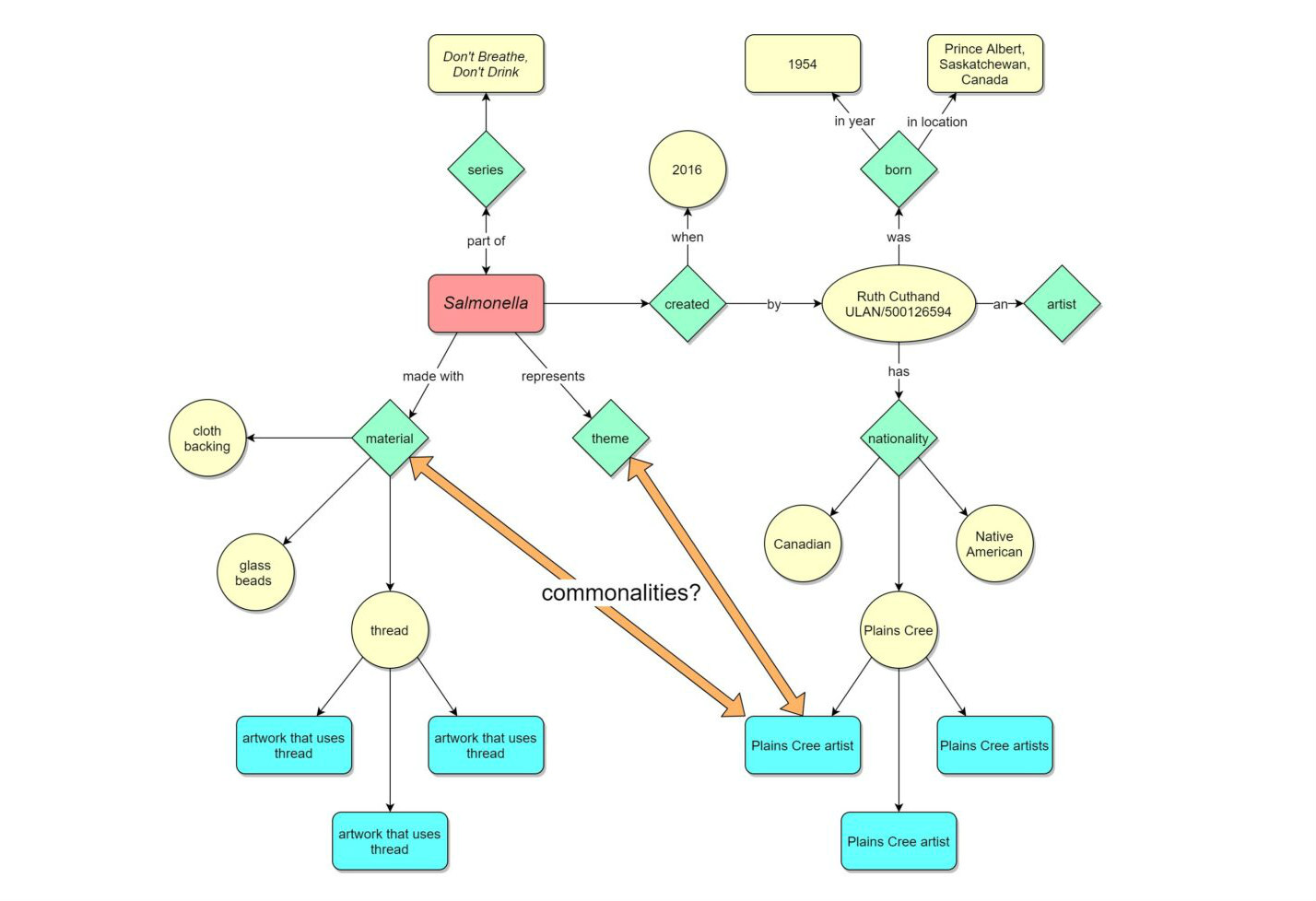
-a1b43266d9d8c1fc5c63a34be5e3b6d2.jpg)
Par exemple, si un chercheur cherchait des objets fabriqués avec des perles de verre, il pourrait tomber sur Salmonella (de la série Don't Breathe, Don't Drink) de Ruth Cuthand actuellement détenue par l'Université de la Saskatchewan. Les chercheurs pourraient alors choisir de créer une sorte de graphique de type Web construit à partir de nœuds et facettes, connus sous le nom de carte de connaissances, basée sur des matériaux communs et connectez cet objet à d'autres objets qui utilisent également le fil comme matériau. Ce site Web pourrait être étendu pour inclure les créateurs de ces objets créés avec thread. Le chercheur pourrait également facilement consulter d'autres exemples liés du travail de Cuthand et accéder à l'URI de l'artiste dans la liste Getty Union. des noms d'artistes (ULAN) pour en savoir plus sur l'artiste, tant que l'artiste a été créé en tant qu'entité. Sur sa page d'entité Getty, un chercheur trouvera le lieu de naissance de Cuthand, l'année et qu'elle identifie comme une personne crie des plaines. Comme ces données sont également fournies sous forme de LOD, les chercheurs pourraient alors créer une carte des artistes cris des plaines de la fin du XXe siècle et peut-être rechercher des points communs dans leurs matériaux ou dans l'emplacement de leurs objets. Potentiellement, les chercheurs pourraient même regarder ce que Cuthand a à dire sur son propre travail, et établir d'autres liens avec d'autres artistes sur la base d'idées thématiques et concepts—si les données sont liées. Cependant, lorsque les informations du catalogue en ligne se limitent au titre, à l'artiste et à la date, la possibilité de créer des liens significatifs et de trouver un heureux hasard avec LOD peut être limitée.
Il y a longtemps, quelqu'un a pris le temps de décrire avec éloquence comment l'art capte l'esprit d'une société donnée[1]. Je voudrais ajouter à cela que l'art a la capacité de nous apprendre non seulement sur les personnes qui vivaient à l'époque où il a été créé, mais qu'il peut également révéler notre propre esprit actuel. J'ai soif d'un dépôt accessible de LOD pour l'art canadien dans lequel je peux patauger profondément jusqu'à ce que j'éclate de la surface en serrant un petit morceau de sérendipité significative. Il existe un grand potentiel de LOD au sein de la communauté historique de l'art canadien, mais sans un certain investissement des collections pour étoffer la présence en ligne des artistes canadiens, ces collections resteront superficielles et cloisonnées. Il incomberait à des chercheurs comme moi de contribuer aux fichiers d'autorité et aux vocabulaires avec des informations supplémentaires ou même de créer une sorte de dépôt d'informations sur les arts visuels canadiens comme Orlando l'a fait pour les femmes britanniques. Dans la littérature. Ce ne sera pas facile et ce ne sera pas rapide, mais en menant des recherches approfondies et en liant les données afin qu'elles soient librement accessibles, les collections d'art contemporain et les chercheurs canadiens peuvent grandement bénéficier en tant que collectif des données ouvertes liées.
[1] Pour ceux d'entre vous que cela intéresse, le philosophe allemand Georg Wilhelm Friedrich Hegel (1770-1831) a donné une série de conférences sur l'esthétique dans lesquelles il a pris le temps de décrire comment l'art révèle le Geist ou l'esprit d'une nation. Pour en savoir plus, consultez : https://plato.stanford.edu/entries/hegel-aesthetics/.